その内容に重大な問題があるとして、
3月25日、複数の市民団体で共同記者会見を行い、県に申し入れを行いました。

リーフレットの問題点
県が作成したリーフレットは、3月中旬に公表されましたが、
その内容には看過できない問題が含まれていました。
たとえば、福島原発事故時の避難について、
「原発の状況が悪化するにつれて、避難指示の範囲は最大で20km圏に拡大」
と記載されています。
しかし実際には、
避難指示は放射線量の上昇に伴いさらに拡大し、
40km圏の飯舘村でも全村避難が行われました。
この記述は単なる不正確さにとどまらず、
被害の実態を矮小化するものと言わざるを得ません。
このたびの共同記者会見では、
* 「原子力規制庁・規制委員会を監視する新潟の会」が、上記を含め30点以上の問題点を指摘しました。
* 「新潟を未来へつなぐ会」は、県民意識調査の統計分析に重大な誤りがあることを指摘しました。
なお、この会見は翌日の「三条新聞」でも大きく取り上げられています。
申し入れの内容
今回、以下の団体で共同して申し入れを行いました。
・規制庁・規制委員会を監視する新潟の会
・3月22日ZOOM集会「県リーフ検証」参加者一同
・新潟を未来へつなぐ会
・柏崎刈羽原発再稼働の是非を考える新潟県民ネットワーク
この申し入れでは、
* 事実と異なる記述(20kmの問題)
* 福島事故の実態を十分に伝えていない点
* 根拠とされる県民意識調査の分析の不備
などを指摘し、リーフレットの配布中止を求めました。
今後
新潟県のリーフレットはすでに新聞折り込みで配布されていますが、
今後さらに、市町村を通じた全戸配布も進められようとしています。
今回の問題は、単なる記述の誤りにとどまらず、
県が発信する情報のあり方そのものが問われています。
今後も、このリーフレットの問題点を広く共有し、
県民一人ひとりが判断できる環境をつくっていく必要があります。
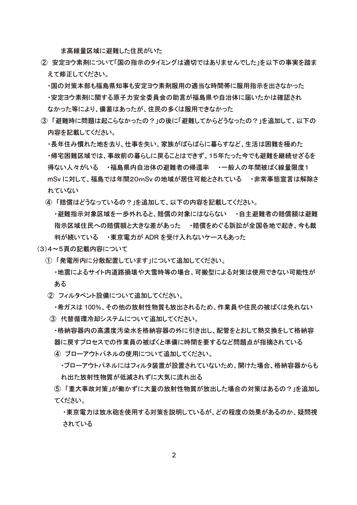
申し入れ文書①
リーフレット「柏崎刈羽原子力発電所ってどうなってるの?」への申し入れ
提出者:規制庁・規制委員会を監視する新潟の会/3月22日ZOOM集会「県リーフ検証」参加者一同/柏崎刈羽原発再稼働の是非を考える新潟県民ネットワーク
PDF版はこちら▶県リーフ新聞折り込み等の中止を求める申し入れ 20260325
申し入れ文書②
柏崎刈羽原発再稼働に関わるリーフレット配布中止の申し入れ
提出者:新潟を未来へつなぐ会
PDF版はこちら▶柏崎刈羽原発再稼働に関わるリーフレツト配布中止の申し入れ





